学生
教工
校友
访客
统一身份认证
统一身份认证备用
网络资源
网站导航
English
首页
MK(中国)一站式服务平台
学校简介
现任领导
历任校长
机构设置
校情统计
院系设置
研究生院
物理学院
光电工程学院
机电工程学院
电子信息工程
学院
计算机科学技术
学院
人工智能学院
材料科学与工程
学院
化学与环境工程
学院
数学与统计学院
生命科学技术
学院
经济管理学院
外国语学院
文学院
法学院
马克思主义
学院
长理圣光机联合学院
军体部
远程与继续教育学院
国际教育学院
师资队伍
大师风采
杰出人才
教学成果
人才培养
本科生教育
研究生教育
留学生教育
继续教育
国防生教育
科学研究
科学技术研究院
产业信息
大学科技园
学报
招生就业
本科生招生
研究生招生
留学生招生
继续教育招生
就业信息
创业教育
人才招聘
交流合作
国际合作
国际教育学院
“两光国际”
校园文化
廉洁文化
校园风景
学生社团
教工社团
心理咨询
MENU
首页
MK(中国)一站式服务平台
学校简介
现任领导
历任校长
机构设置
校情统计
院系设置
研究生院
物理学院
光电工程学院
机电工程学院
电子信息工程
学院
计算机科学技术
学院
人工智能学院
材料科学与工程
学院
化学与环境工程
学院
数学与统计学院
生命科学技术
学院
经济管理学院
外国语学院
文学院
法学院
马克思主义
学院
长理圣光机联合学院
军体部
远程与继续教育学院
国际教育学院
师资队伍
大师风采
杰出人才
教学成果
人才培养
本科生教育
研究生教育
留学生教育
继续教育
国防生教育
科学研究
科学技术研究院
产业信息
大学科技园
学报
招生就业
本科生招生
研究生招生
留学生招生
继续教育招生
就业信息
创业教育
人才招聘
交流合作
国际合作
国际教育学院
“两光国际”
校园文化
廉洁文化
校园风景
学生社团
教工社团
心理咨询
学生
教工
校友
访客
统一身份认证
统一身份认证备用
网络资源
网站导航
English
首页
»
通知公告
»
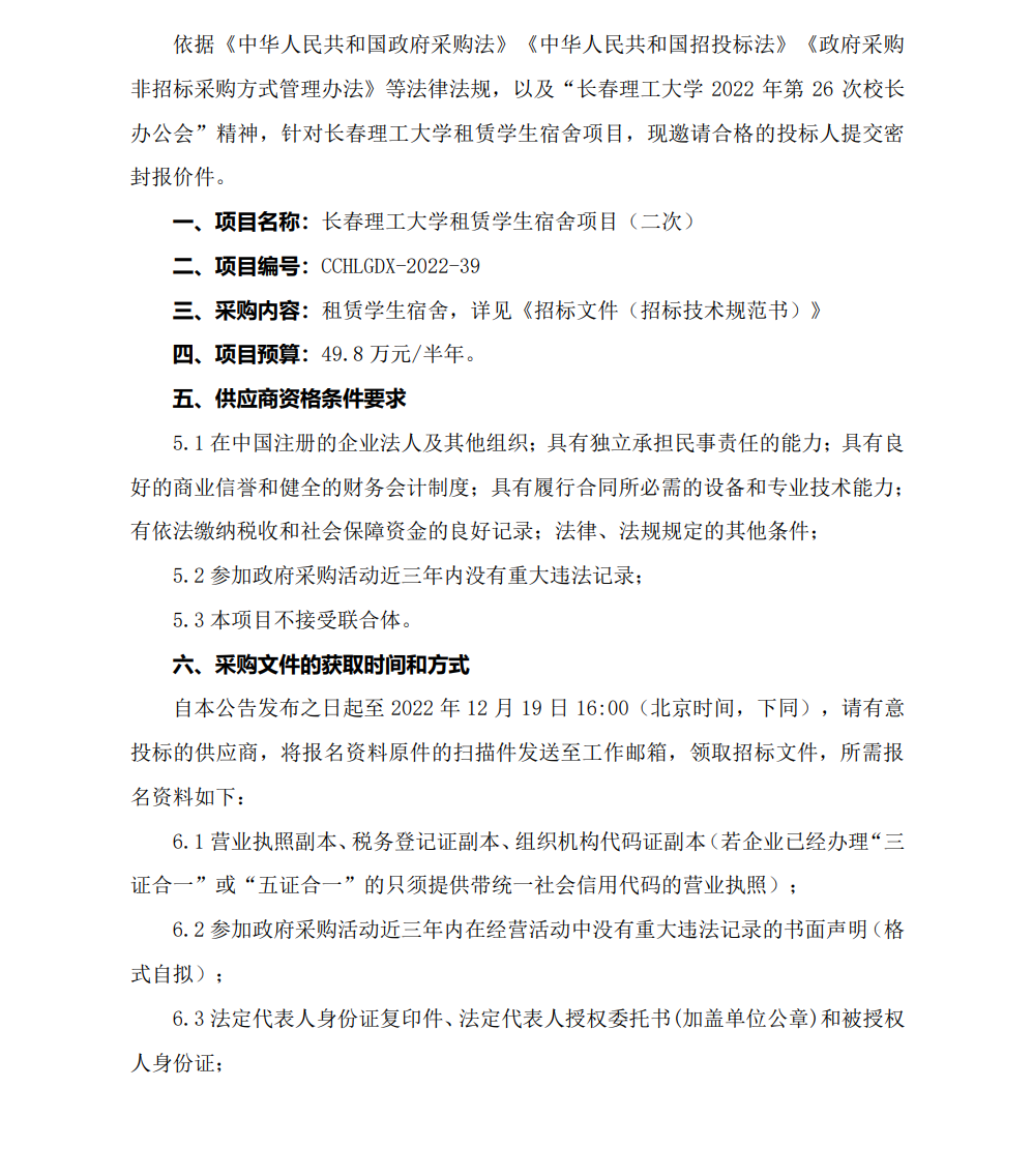
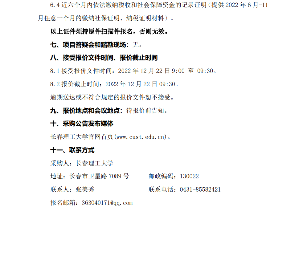
MK平台租赁学生宿舍项目(二次)招标公告
MK平台:2022-12-15
阅读次数: 次
Copyright @ 2008 MK平台
|
地址:中国吉林省长春市卫星路7089号(东)、7186号(南)、7989号(西)
|
吉ICP备05001995号
|
吉公网安备 22010402000757号
技术支持:信息化中心
|
邮编:130022
|
电话:86-431-85583888
|
电子信箱:cust@cust.edu.cn
LD.COM
|
MK官方网站
|
MK官方网页版
|
华体会手机网页版
|
世界杯官方网站
|
爱体育网页版
|
MK平台
|
必一平台
|
b体育(中国)官方网站
|